• Предмет: Физика
  • Автор: flater1995
  • Вопрос задан 10 лет назад

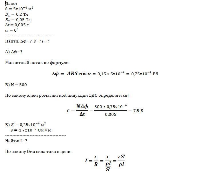
Решите задачу: В катушке с площадью поперечного сечения 5 см^2 индукция однородного магнитного поля равномерно уменьшается от 200 до 50 мТл за 5 мс. Линии магнитной индукции параллельны оси катушки.
А) Определите изменение магнитного потока в катушке.
Б) Чему равна ЭДС индукции, возникшей в катушке, если в ней 500 витков?
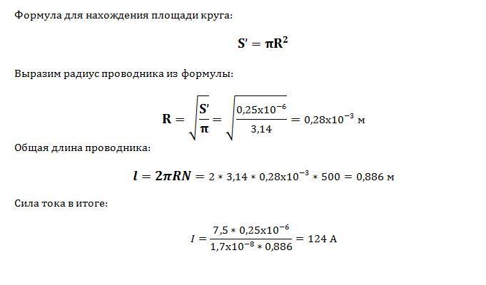
В) Чему равна сила индукционного тока, возникшего в катушке?Катушка изготовлена из медного провода с площадью поперечного сечения 0,25 мм^2? Удельное сопротивление меди 1,7 • 10-8 Ом • м.

Ответы

Ответ дал: livres
0

Решение во вложении:

Приложения:
Вас заинтересует