• Предмет: Физика
  • Автор: Аноним
  • Вопрос задан 11 лет назад

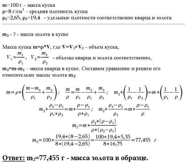
В куске кварца содержится небольшой самородок золота. Определить массу золота, находящегося в куске кварца, если масса всего куска составляет 100 г, а его средняя плотность 8 г/куб. см,. Решите пожалуйста

Ответы

Ответ дал: Veronika266
0

ответ на задачу: 77,455-масса золота 

ход решения во влажении

Приложения:
Вас заинтересует