• Предмет: Физика
  • Автор: 2nicotinemeryem
  • Вопрос задан 10 лет назад

Сравнение работы силы упругости с изменением кинетической энергии тела

Ответы

Ответ дал: livres
0

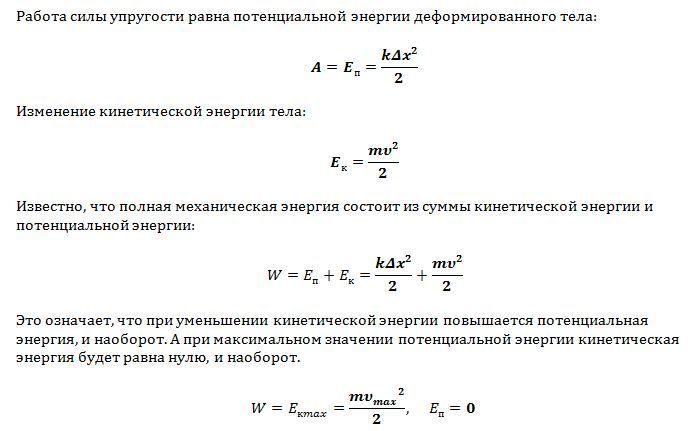
Ответ смотрите во вложении:

Приложения:
Вас заинтересует