• Предмет: Физика
  • Автор: evgeniya007
  • Вопрос задан 11 лет назад

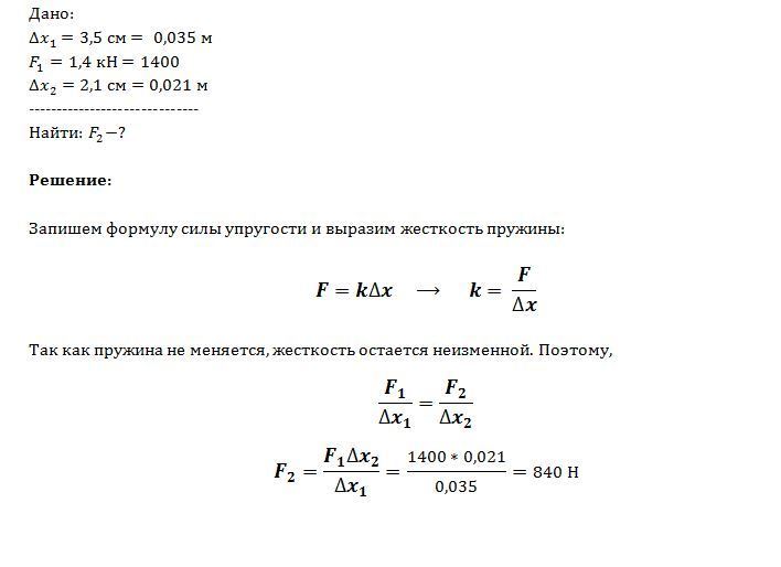
при сжатии пружины на 3.5 см возникает сила упругости 1.4 кН. Какая сила возникнет при сжатии пружины на 2.1 см?

Ответы

Ответ дал: livres
0

Решение во вложении:

Приложения:
Вас заинтересует