• Предмет: Физика
  • Автор: nana430
  • Вопрос задан 10 лет назад

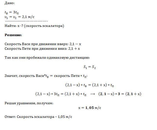
Помогите. Два малыша Петя и Вася решили устроить гонки на движущемся вниз эскалаторе. Начав одновременно, они побежали из одной точки, расположенной точно посередине эскалатора, в разные стороны: Петя-вниз, а Вася вверх по эскалатору. Время, затраченное на дистанцию Васей, оказалось в 3 раза больше петиного. С какой скоростью движется эскалатор, если друзья на последних соревнованиях показали одинаковый результат, пробежав такую же дистанцию со скоростью 2,1 м/с?

Ответы

Ответ дал: livres
0

Решение во вложении:

Приложения:
Вас заинтересует