Ответы
Ответ дал:
0
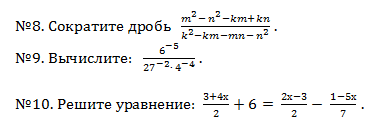
9.
(1/6) / (1/27 * 1,4) = (1/6) / (1/108) = 1/6 * 108/1 = 18
10.
(3+4х+12)/2 = 7(2х-3)/14 - 2(1-5х)/14
7(3+4х+12)/14 = (14х-21-2+10х)/14
(21+28х+84-14х+21+2-10х)/14 = 0
128 + 4х = 0
4х= -128
х= -32
(1/6) / (1/27 * 1,4) = (1/6) / (1/108) = 1/6 * 108/1 = 18
10.
(3+4х+12)/2 = 7(2х-3)/14 - 2(1-5х)/14
7(3+4х+12)/14 = (14х-21-2+10х)/14
(21+28х+84-14х+21+2-10х)/14 = 0
128 + 4х = 0
4х= -128
х= -32
Вас заинтересует
3 года назад
3 года назад
8 лет назад
8 лет назад
10 лет назад
10 лет назад
11 лет назад