• Предмет: Алгебра
  • Автор: 43233
  • Вопрос задан 10 лет назад

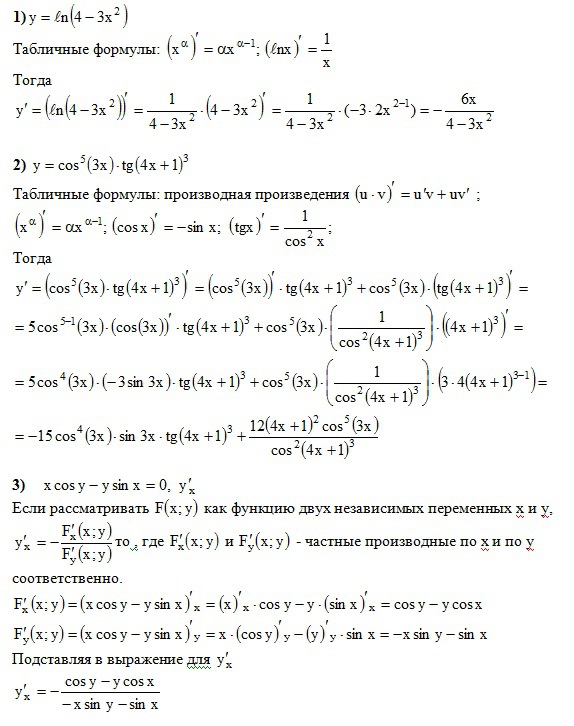
Производные 1)y=ln(4-3x²)
2)y=cos^5(3x)*tg(4x+1)³
3)x cos y-y sin x=0; y'(внизу x).

Ответы

Ответ дал: Аноним
0
Решения производных на фото
Приложения:
Ответ дал: Аноним
0
если не все видно, попробуйте открыть в новой вкладке вашего браузера.
Вас заинтересует