• Предмет: Алгебра
  • Автор: Nokka
  • Вопрос задан 11 лет назад

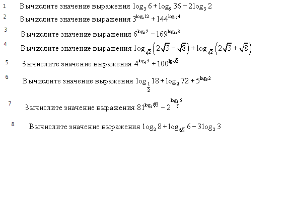
Вычислите значение выражения

Приложения:

Ответы

Ответ дал: Ния47
0

1) log3(6*6/4)=log3(9)=2

2) 12+4^2=12+16=28

3) 7-9=-2

4) log по основанию корень из 2 от (12-8)=4

5) 3+2=5

6) log2(72/18)+2=4+2=6

7) 5-0.2=4.8

8) log2(8*216/27)=log2(64)=6

Ответ дал: MashaDark
0

1) log3(6*6/4)=log3(9)=2

2) 12+4^2=12+16=28

3) 7-9=-2

4) log по основанию корень из 2 от (12-8)=4

5) 3+2=5

6) log2(72/18)+2=4+2=6

7) 5-0.2=4.8

8) log2(8*216/27)=log2(64)=6

удачи)

Вас заинтересует