• Предмет: Математика
  • Автор: zed4
  • Вопрос задан 10 лет назад

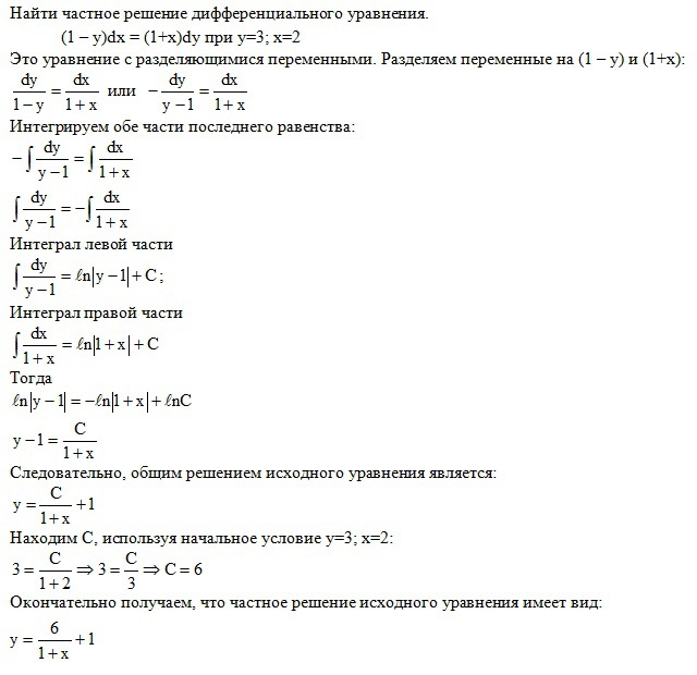
(1-y)dx=(1+x)dy при y=3;x=2

Ответы

Ответ дал: Аноним
0
Решение вашего задания на фото
Приложения:
Ответ дал: Аноним
0
Если не все видно, попробуйте открыть в новой вкладке
Вас заинтересует