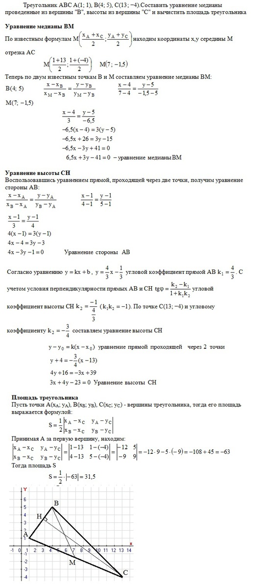
Треугольник АВС А(1;1),В(4;5), С(13;-4).Составить уравнение медианы проведенные из вершины "В",высоты из вершины "С" и вычистить площадь треугольника
Ответы
Ответ дал:
0
Решение вашего задания на фото
Приложения:

Ответ дал:
0
Если не видно решения полностью, попробуйте открыть в новой вкладке.
Вас заинтересует
2 года назад
2 года назад
7 лет назад
10 лет назад
10 лет назад
10 лет назад