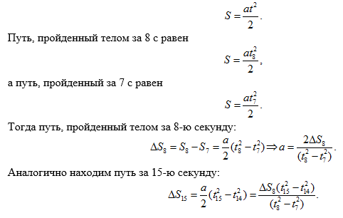
С каким ускорением движется тело, если в восьмую секунду движения оно прошло 15 м?
Начальная скорость движения равна нулю. Найти путь, пройденный в пятнадцатую секунду. Ответ: 2 м/с(2), 29м
Решение пожалуйста:)
                        
                            
                            
                    Ответы
                                            Ответ дал: 
                                                                                    
                                        
                                            
                                                
                                                
                                                
                                                    0
                                                
                                            
                                        
                                    
                                        С каким ускорением движется
тело, если за 8-ю секунду после начала движения оно прошло путь S = 15 м? Найти путь за 15-ю секунду.
По условию задачи vo =
0, тогда путь, пройденный телом
                                    
                                                Приложения:
                    
                            Вас заинтересует
                
                        2 года назад
                    
                
                        7 лет назад
                    
                
                        7 лет назад
                    
                
                        10 лет назад
                    
                
                        10 лет назад
                    
                
                        10 лет назад