• Предмет: Математика
  • Автор: HeyCaptainFaktatf
  • Вопрос задан 11 лет назад

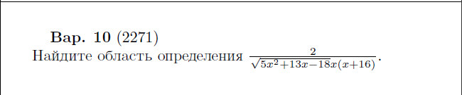
Помогите решить задание

Приложения:

Ответы

Ответ дал: NoNika
0

подкоренное выражение должно быть больше или равно нулю, но так как оно стоит в знаменателе(на ноль делить нельзя), то подкоренное выражение должно быть больше нуля. И скобка не должна быть равна нулю.

ОДЗ: 1)5х^2+13x-18x>0

               5x^2-5x>0(1)

Решим неравенство(1)методом интервалов:

            Пусть y(x)= 5x^2-5x

               D(y(x))=R 

                 y(x)=0

 5x^2-5x=0

5x(x-1)=0

Произведение равно нулю когда хотябы один из множителей равен 0 , а другие при этом определены

a)x=0
б) x-1=0

x=1

             Строишь прямую как на картинке и определяешь знаки на промежутках

y(-1)=10>0(ставишь плюсик на промежутке от -бесконечности до 0)

Так как функция квадратичная то знаки чередуются(значит ставишь "-" на промежутке(0;1), а на промежутке (1; + бесконечности) ставишь "+")

нас интересовала y(x)>0 

значит нам подходит когда x<0 и x>1

2)x+16=0

x=-16

Следовательно, область определения(-бесконечности;-16)U(-16;0)U(1;+ бесконечности)

Приложения:
Вас заинтересует