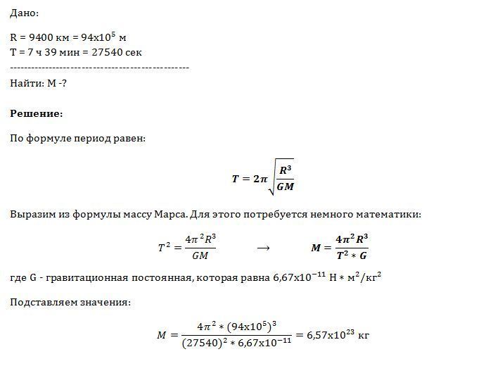
фобос -спутника планеты Марс. Он обращается вокруг Марса по орбите радиусом 9400 км . Период его обращения 7 ч 39 мин . найдите массу Марса . за рание спасибо срочно до завтра
Ответы
Ответ дал:
0
Решение во вложении:
Приложения:

Вас заинтересует
2 года назад
7 лет назад
7 лет назад
10 лет назад
10 лет назад
10 лет назад