• Предмет: Алгебра
  • Автор: Максюха
  • Вопрос задан 11 лет назад

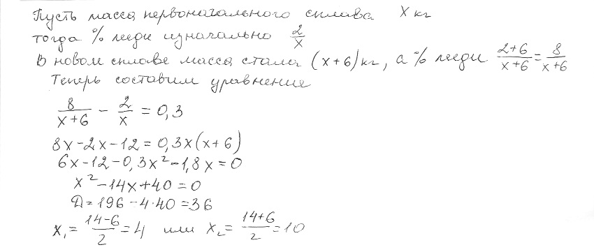
Помогите!!!! Сплав меди и цинка,что вмещает 2кг меди,сплавили с 6 кг меди.Получили сплав, в котором процент меди на 30% больше,чем в первоначальном.Какой была масса первоначального сплава?

Ответы

Ответ дал: Ellenochka
0

 масса первоначального сплава возможна 4 кг и 10 кг

Приложения:
Ответ дал: irkarom
0

30% = 0,3

Пусть х кг - первоначальная масса сплава, тогда масса нового сплава (после добавления меди) (х+6) кг.

2/х - Содержание меди в первоначальной массе.

меди стало 2+6 = 8 кг в новом сплаве. 

имеем 8/(х+6) кг.

Составим уравнение:

8/(х+6) - 2/х = 0,3

6х -12 = 0,3х² + 18х

0,3х² - 4,2х + 12 = 0

Д = 17,64 - 14,4 = 3,24

х1 = (4,2 + 1,8) / 0,6 = 10

х2 = (4,2 - 1,8) / 0,6 = 4

Ответ: 10 и 4

Думаю так

Приложения:
Вас заинтересует