ПОМОГИТЕ ВСЕ ДАННЫЕ ВО ВЛОЖЕНИЯХ,ЗАРАНИЕ ДЛАГОДАРНА
1)определите общее сопротивление цепи и силу тока в неразветвленной части цепи (РИС 3)
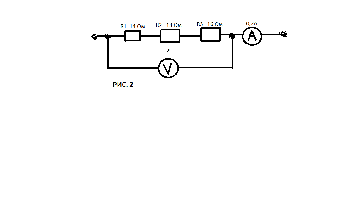
2)определите общее сопротивление цепи и показание вольтметра.(РИС 2)
3)Электрический чайник потребляет ток 3А рои напряжение 120 В Из какого материала сделана обмота если сечение проводки 0,08мм в кв а длина обмотки 8м.
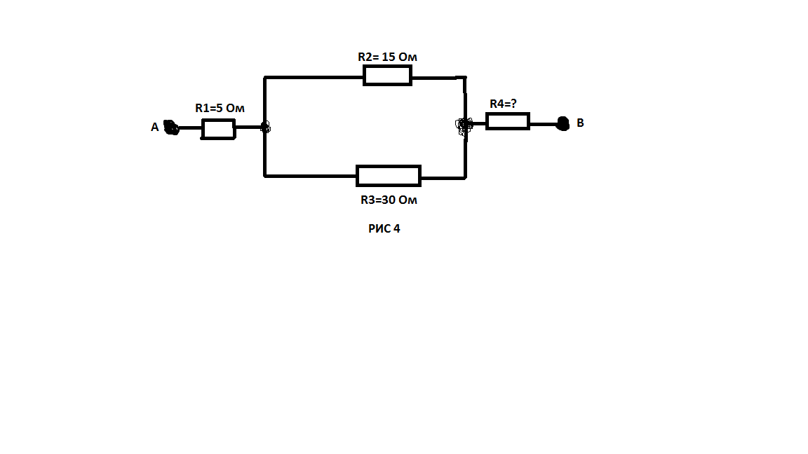
4)ОПределите величену R4 если общее сопротивление всего участка АВ=18 Ом.(РИС.4)
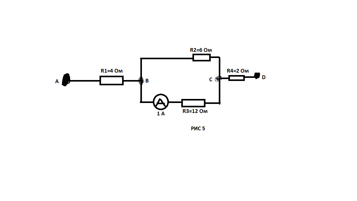
5) определите токи ,протекающие через каждое из сопротивлений и падение напряжения между точками ВС, CD, AD(РИС 5)
С РЕШЕНИЕМ!




Ответы
1) Соединение параллельное, значит,
Затем по закону Ома находим общую силу тока.
2) Зесь же соединение последовательное, значит,
После этого можно найти общее напряжение также по закону Ома.
3)
4)
5) Могу в сообщения, просто так чуть дольше нужно объяснять.