• Предмет: Физика
  • Автор: nasadler
  • Вопрос задан 11 лет назад

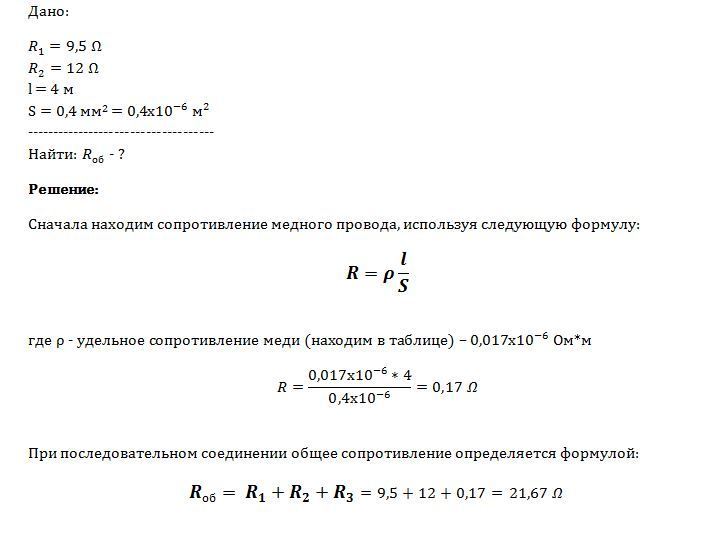
Вычислите сопротивление цепи, состоящей
из электрической лампы сопротивлением 9,5 Ом,
реостата сопротивлением 12 Ом и медных проводов
длиной 4 м и сечением 0,4 мм^2, соединенных последовательно.

Ответы

Ответ дал: livres
0

Решение во вложении:

Приложения:
Вас заинтересует