• Предмет: Физика
  • Автор: vladrodolskiy
  • Вопрос задан 10 лет назад

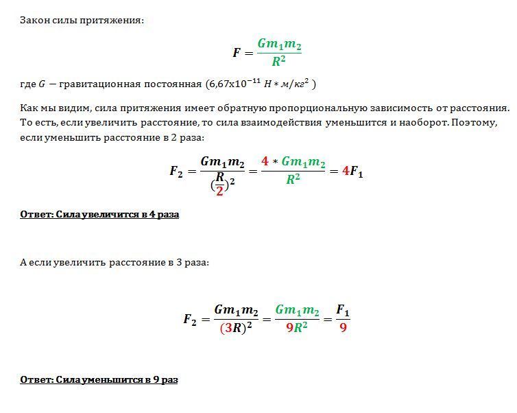
Как изменится сила притяжения между двумя однородными шарами, если расстояние между их центрами уменьшить в 2 раза? увеличить в 3 раза?

Ответы

Ответ дал: livres
0

Решение во вложении:

Приложения:
Вас заинтересует