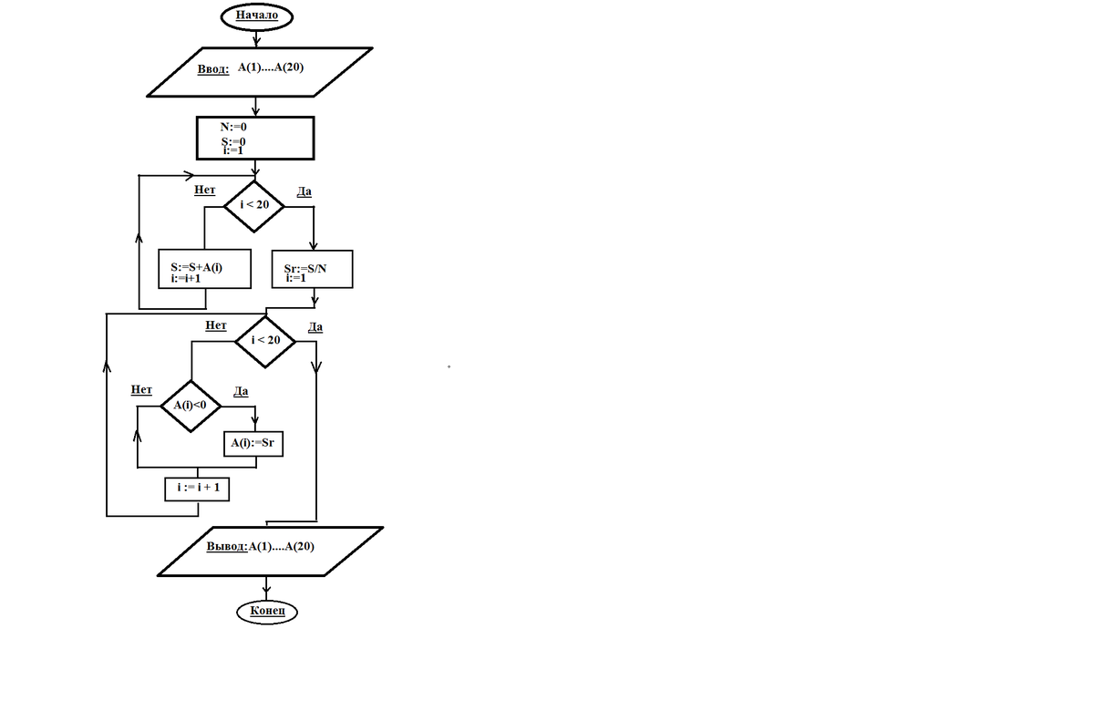
Составить блок-схему и написать программу на языке программирования QBASIK). Дан массив А из 20 элементов. Заменить отрицательные элементы массива на среднее арифметическое элементов массива. Результат вывести на печать.
Ответы
Ответ дал:
0
CLS
N = 0 S = 0
DIM A(20)
DATA 51,22,33,44,-25,76,-87
DATA 229,30,-81,882,43,-84,85
DATA 37,-88,99,10,32,-55
FOR i = 1 TO 20
READ A(i)
PRINT A(i);
N = N + 1
S = S + A(i)
NEXT i
Sr = S / N
PRINT
PRINT "N ="; N
PRINT "S ="; S
PRINT "Sr="; Sr
PRINT "-------------------------------------------"
FOR i = 1 TO 20
IF A(i) < 0 THEN
A(i) = Sr
END IF
PRINT A(i);
NEXT i
N = 0 S = 0
DIM A(20)
DATA 51,22,33,44,-25,76,-87
DATA 229,30,-81,882,43,-84,85
DATA 37,-88,99,10,32,-55
FOR i = 1 TO 20
READ A(i)
PRINT A(i);
N = N + 1
S = S + A(i)
NEXT i
Sr = S / N
PRINT "N ="; N
PRINT "S ="; S
PRINT "Sr="; Sr
PRINT "-------------------------------------------"
FOR i = 1 TO 20
IF A(i) < 0 THEN
A(i) = Sr
END IF
PRINT A(i);
NEXT i
Приложения:
Ответ дал:
0
Стрелку возле второго условного блока переставьте вниз.
Вас заинтересует
2 года назад
8 лет назад
8 лет назад
10 лет назад
10 лет назад
10 лет назад