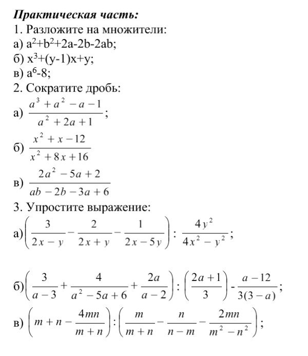
Решите пожалуйста. Это очень срочно. Почти вопрос жизни и смерти! ТQТ
( В первом задании решены буквы "а" и "в" - их решать не надо. Во втором номере решено под "в" и "б". В третьем решено под "в")
Приложения:

Ответы
Ответ дал:
0
1) х³+(у-1)х+y=х³+ху-х+у=(х³-х)+(ху+у)=х(х²-1)+у(х+1)=х(х-1)(х+1)+у(х+1)=
=(х+1)( х(х-1)+у)=(х+1)(х²-х+у)
2)
=(a+1)
=(х+1)( х(х-1)+у)=(х+1)(х²-х+у)
2)
Ответ дал:
0
только во втором ответ а-1. Описался((
Вас заинтересует
2 года назад
7 лет назад
10 лет назад
10 лет назад
10 лет назад