• Предмет: Физика
  • Автор: muldir2016
  • Вопрос задан 10 лет назад

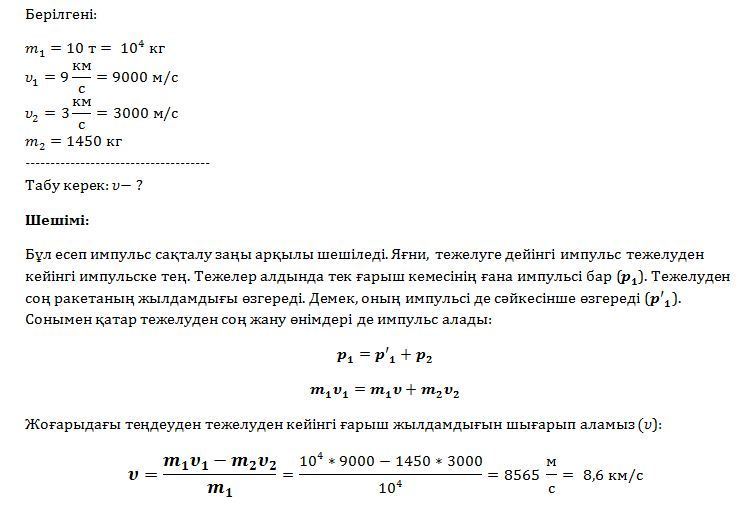
массасы 10 т ғарыш кемесі 9.0 км/с жылдамдықпен қозғалып келедіКеменің тежелуі кезінде тежеуіш қозғалтқыштат одан қозғалыс бағыты бойынша оның қабығына 3,0 км/с жылдамдықпен 1450 кг жану өнімдерін шығарады.Тежелуден кейінгі ракета жылдамдығы қандай?

Ответы

Ответ дал: livres
0

Шешімі төменде жүктелген:

Приложения:
Вас заинтересует