• Предмет: Физика
  • Автор: razia
  • Вопрос задан 11 лет назад

рееешиитеее задачу

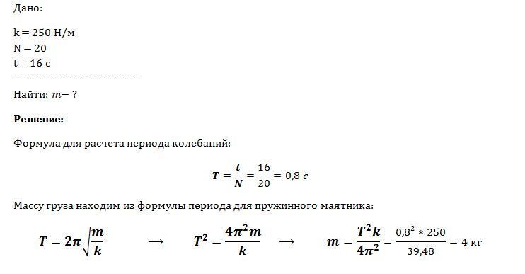
визначити масу вантажу,який на пружині,що має жорсткість 250 H/м,робить 20 коливань за 16 секунд. 

Ответы

Ответ дал: livres
0

Решение во вложении:

Приложения:
Вас заинтересует