Составить ветвлённый алгоритм a × x = b, где a и b - заданные числа;
Рассмотреть случаи, где а =, ≥, ≤ нуля.
Желательно на бумаге, спасибо)
Ответы
Ответ дал:
0
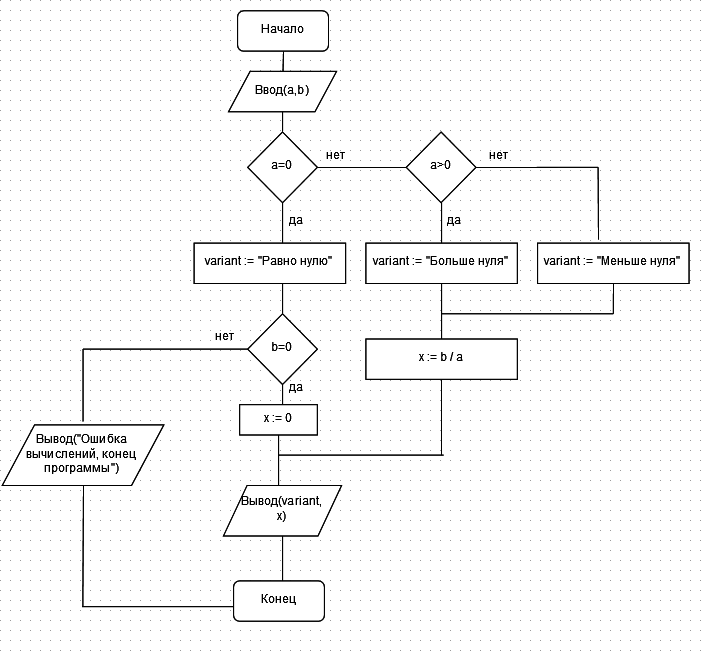
Должно получиться что-то подобное.
Несколько замечаний:
1. Не вижу смысла рассматривать случаи "где а =, ≥, ≤". Если мы один раз проверили на равенство нулю и исключили ошибку вычислений, зачем рассматривать снова больше-равно и меньше-равно нулю?
2. Переменная variant хранит результат проверки а относительно нуля. Сделано, чтобы как-то оправдать проверку больше-меньше, которая не влияет на вычисления.
3. Равенство записано как "=", присваивание паскалевским оператором ":="
Кажется всё.
Несколько замечаний:
1. Не вижу смысла рассматривать случаи "где а =, ≥, ≤". Если мы один раз проверили на равенство нулю и исключили ошибку вычислений, зачем рассматривать снова больше-равно и меньше-равно нулю?
2. Переменная variant хранит результат проверки а относительно нуля. Сделано, чтобы как-то оправдать проверку больше-меньше, которая не влияет на вычисления.
3. Равенство записано как "=", присваивание паскалевским оператором ":="
Кажется всё.
Приложения:

Вас заинтересует
2 года назад
2 года назад
7 лет назад
10 лет назад
10 лет назад
10 лет назад
10 лет назад