шар массой 100 г, движущийся со скоростью 20м,с,сталкивается с неподвижным шаром той же массы. Чему равна кинетическая энергия первого шара после
центрального неупругого столкновения,в результате которого тела движутся как единое целое
Ответы
Ответ дал:
0
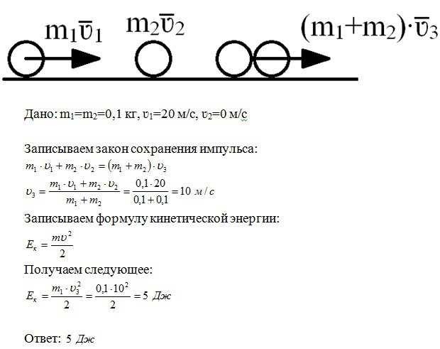
Решение на картинке.
Примечание: при решении задачи граммы (100 г) были переведены в килограммы (0,1 кг)
Примечание: при решении задачи граммы (100 г) были переведены в килограммы (0,1 кг)
Приложения:

Вас заинтересует
2 года назад
2 года назад
7 лет назад
10 лет назад
10 лет назад