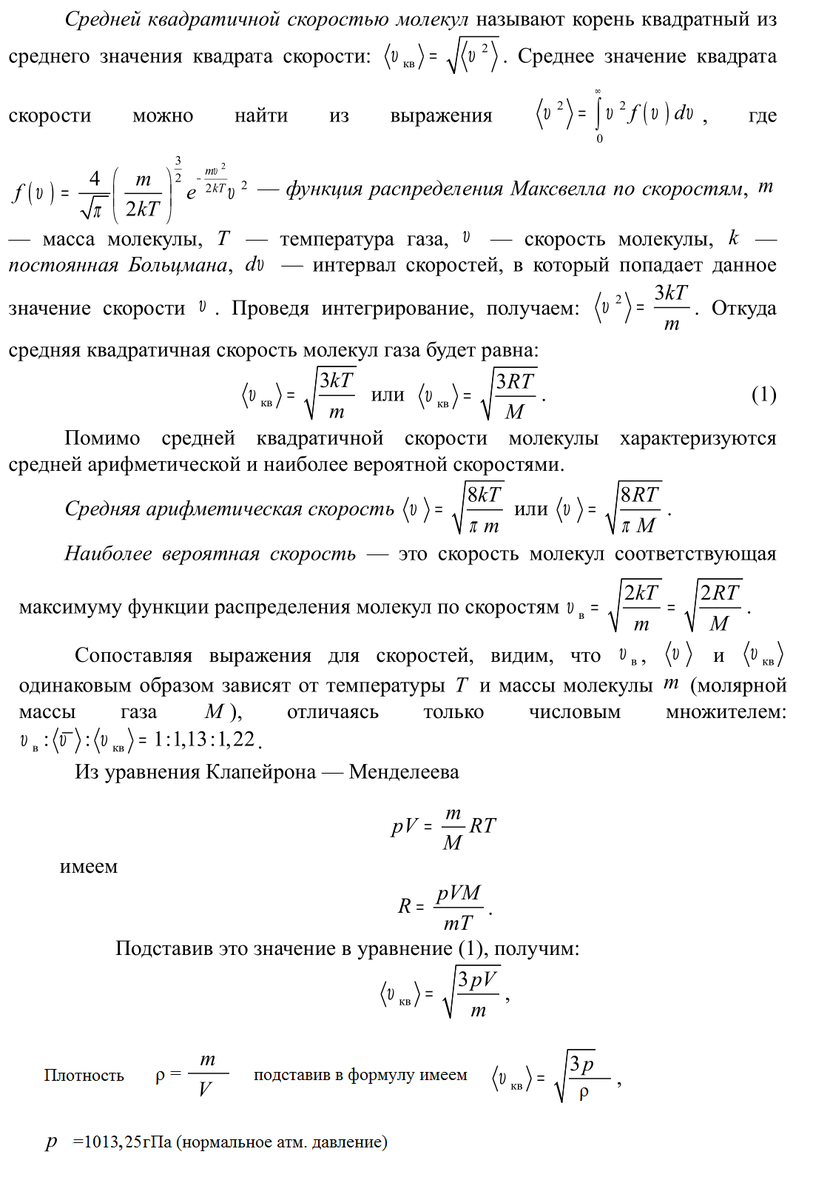
Плотность водорода при нормальных условиях равна 0.9 кг/м3. Расчитайте среднюю квадратичную скорость молекул.
Ответы
Ответ дал:
0
осталось только подставить и перевести в систему СИ)
Приложения:

Вас заинтересует
2 года назад
2 года назад
7 лет назад
7 лет назад
10 лет назад
10 лет назад
10 лет назад
10 лет назад