• Предмет: Алгебра
  • Автор: loooolD
  • Вопрос задан 11 лет назад

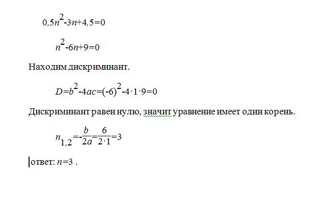
0.5n^2-3n+4.5=0 решите уравнение пожалуйста

Ответы

Ответ дал: triolana
0

================================================

Приложения:
Вас заинтересует