• Предмет: Физика
  • Автор: olyapid
  • Вопрос задан 10 лет назад

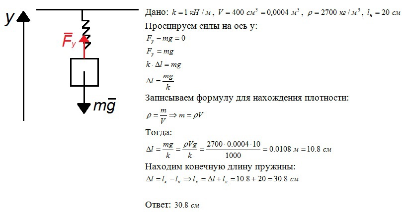
Якою стане довжина пружини жорсткістю 1 кН/м, якщо до неї підвісити алюмінієвий тягарець об'ємом 400 см кубічних? Початкова довжина пружини 20 см.

Ответы

Ответ дал: Студент13
0
Решение на картинке.
Приложения:
Вас заинтересует