• Предмет: Физика
  • Автор: zvera74
  • Вопрос задан 11 лет назад

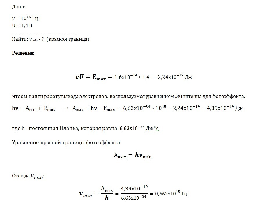
при облучении катода светом с частотой 1,0·10^15 гц фототок прекращается при приложении между анодом и катодом напряжения 1,4в. чему равна частотная красная граница фотоэффекта для вещества фотокатода

Ответы

Ответ дал: livres
0
Решение во вложении:
Приложения:
Вас заинтересует