• Предмет: Информатика
  • Автор: VaynerV7A4Y3N9
  • Вопрос задан 10 лет назад

Помогите пожалуйста сделать программу и блок-схему по информатике

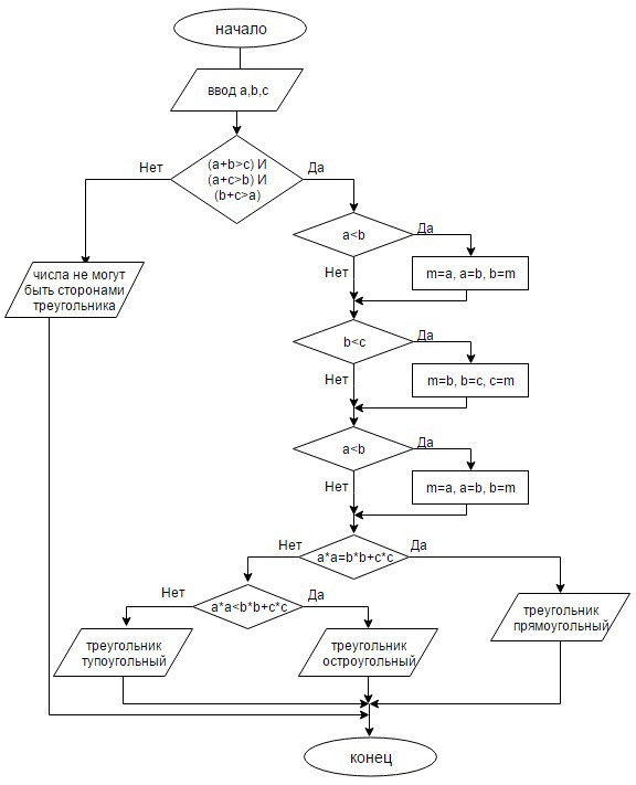
"Составьте программу, которая по трём введенным вами числам определит , могут ли эти числа быть длинами сторон треугольника ,если да, то какой получился треугольник с данными длинами сторон ( прямоугольный, остроугольный, тупоугольный )."

Ответы

Ответ дал: petyaGavrikov
0
Блок-схема и программа - в прилагаемых файлах
Приложения:
Вас заинтересует