Алюминиевая деталь массой 0,2 кг получает 9,200 Дж энергии, при этом она нагревается на....
1)100градусов 2) 50 градусов 3) 5 градусов 4) 150 градусов
Масса сплошного куба, сделанного из не которого вещества равна 2,5 кг . Какую массу будет иметь этот куб, если длину его ребра уменьшить в два раза
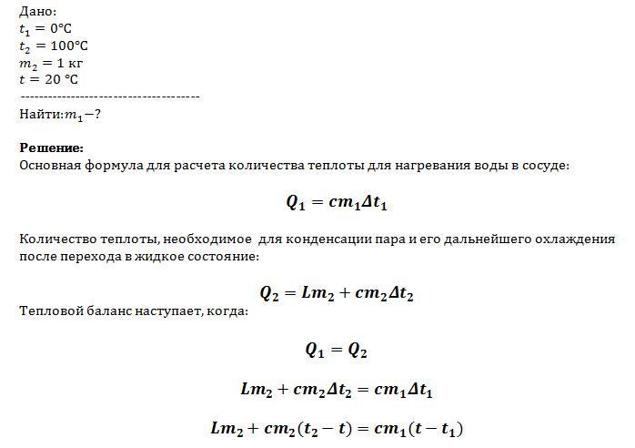
Сосуд с водой имеющий температуру 0 градусов впустили один килограмм 100 градусного водяного пара. через некоторое время в сосуде установилась температура 20 градусов. Определите массу воды, первоначально находящейся в сосуде
Ответы
Ответ дал:
0
Решения во вложениях:
Приложения:




Вас заинтересует
2 года назад
7 лет назад
7 лет назад
10 лет назад