Ответы
Ответ дал:
0
Решение
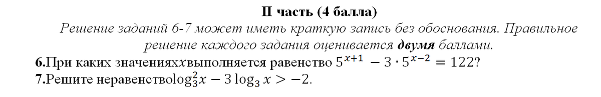
1) 5^(x + 1) - 3*5^(x - 2) = 122
5*(5^x) - (3/25)*(5^x) = 122
(5^x)*(5 - 3/25) = 122
(5^x)*(122/25) = 122
5^x = 25
5^x = 5²
x = 2
2) log₃² x - 3*log₃ x > - 2
ОДЗ: x > 0
log₃² x - 3*log₃ x + 2 > 0
log₃ x = t
t² - 3t + 2 > 0
t² - 3t + 2 = 0
t₁ = 1
t₂ = 2
/////////////--------------//////////////////>
1 2 t
t ∈ ( - ∞ ; 1) (2 ; + ∞)
1) log₃ x < 1
x < 3
x ∈ ( - ∞ ; 3)
2) log₃ x > 2
x > 3²
x > 9
x ∈ (9 ; + ∞)
Ответ: x∈ (0 ; 3) (9 ; + ∞)
1) 5^(x + 1) - 3*5^(x - 2) = 122
5*(5^x) - (3/25)*(5^x) = 122
(5^x)*(5 - 3/25) = 122
(5^x)*(122/25) = 122
5^x = 25
5^x = 5²
x = 2
2) log₃² x - 3*log₃ x > - 2
ОДЗ: x > 0
log₃² x - 3*log₃ x + 2 > 0
log₃ x = t
t² - 3t + 2 > 0
t² - 3t + 2 = 0
t₁ = 1
t₂ = 2
/////////////--------------//////////////////>
1 2 t
t ∈ ( - ∞ ; 1) (2 ; + ∞)
1) log₃ x < 1
x < 3
x ∈ ( - ∞ ; 3)
2) log₃ x > 2
x > 3²
x > 9
x ∈ (9 ; + ∞)
Ответ: x∈ (0 ; 3) (9 ; + ∞)
Вас заинтересует
3 года назад
3 года назад
8 лет назад
10 лет назад