Ответы
Ответ дал:
0
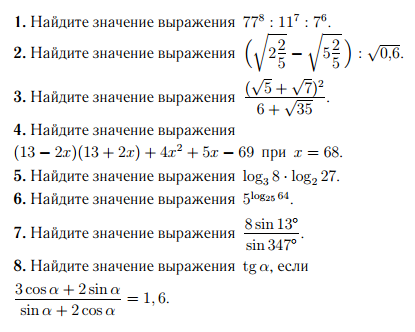
1)(7*11)^8/(11^7*7^6)=7^8*11^8)/(11^7*7^6)=7^2*11=49*11=539
2)=√12/5:6/10-√27/5:6/10=√4-√9=2-3=-1
3)=(5+2*√5*7+7)/(6+√35)=(12+2√35)/6+√35)=2*(6+√35)/6+√35)=2
6)5^log5 √64=√64=8
7)=8sin13/sin(360-13)=8sin13/-sin13=-8
2)=√12/5:6/10-√27/5:6/10=√4-√9=2-3=-1
3)=(5+2*√5*7+7)/(6+√35)=(12+2√35)/6+√35)=2*(6+√35)/6+√35)=2
6)5^log5 √64=√64=8
7)=8sin13/sin(360-13)=8sin13/-sin13=-8
Ответ дал:
0
Спасибо большое, выручили :)
Вас заинтересует
2 года назад
8 лет назад
8 лет назад
10 лет назад
10 лет назад
10 лет назад
10 лет назад