Ответы
Ответ дал:
0
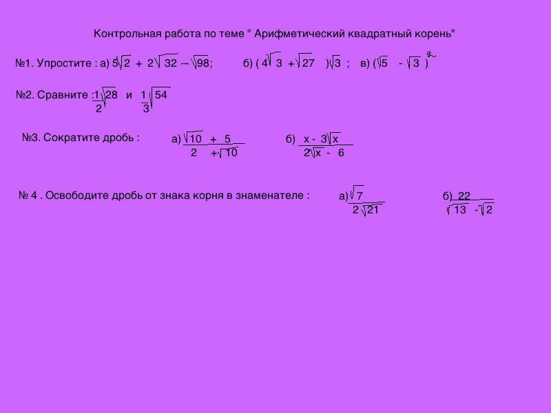
а). 5√2+2√32-√98 = 5√2+2√16*2-√49*2 = 5√2+8√2-7√2 = 6√2
б). (4√3+√9*3)√3 = (4√3+3√3)√3 = 7√3*√3 = 21
в). (√5-√3)² = (√5)²-2*√5*√3+(√3)² = 8-2√15
12√28 = 12√4*7 = 12*2√7 = √7
13√54 = 13√9*6 = 13*3√6 = √6
√7>√6 ⇒ 12√28 >13√54
3. а) = |√(2*5)+(√5)²| / |(√2)²+√(2*5)| = |√5*(√2+√5)| / |√2*(√2+√5)| = √2/√5 = √10/5
(вертикальными черточками отделяла числитель и знаменатель; в тетради их ставить не надо)
б) = |√x(√x-3)| / |2*(√x-3)| = √x/2
4. а) = √7*√21 / 2√21*√21 = √7*√7√3 /42 = 7√3 /42 = √3/6
б) =22*(√13+√2) / (√13-√2)*(√13+√2) = 22*(√13+√2) /11 = 2(√13+√2)
б). (4√3+√9*3)√3 = (4√3+3√3)√3 = 7√3*√3 = 21
в). (√5-√3)² = (√5)²-2*√5*√3+(√3)² = 8-2√15
12√28 = 12√4*7 = 12*2√7 = √7
13√54 = 13√9*6 = 13*3√6 = √6
√7>√6 ⇒ 12√28 >13√54
3. а) = |√(2*5)+(√5)²| / |(√2)²+√(2*5)| = |√5*(√2+√5)| / |√2*(√2+√5)| = √2/√5 = √10/5
(вертикальными черточками отделяла числитель и знаменатель; в тетради их ставить не надо)
б) = |√x(√x-3)| / |2*(√x-3)| = √x/2
4. а) = √7*√21 / 2√21*√21 = √7*√7√3 /42 = 7√3 /42 = √3/6
б) =22*(√13+√2) / (√13-√2)*(√13+√2) = 22*(√13+√2) /11 = 2(√13+√2)
Ответ дал:
0
а можно номера 3 и 4?
Ответ дал:
0
устроит так?)))
Ответ дал:
0
а откуда вы взяли 11 в номере 4?
Вас заинтересует
3 года назад
8 лет назад
10 лет назад
10 лет назад
11 лет назад