• Предмет: Алгебра
  • Автор: Аноним
  • Вопрос задан 11 лет назад

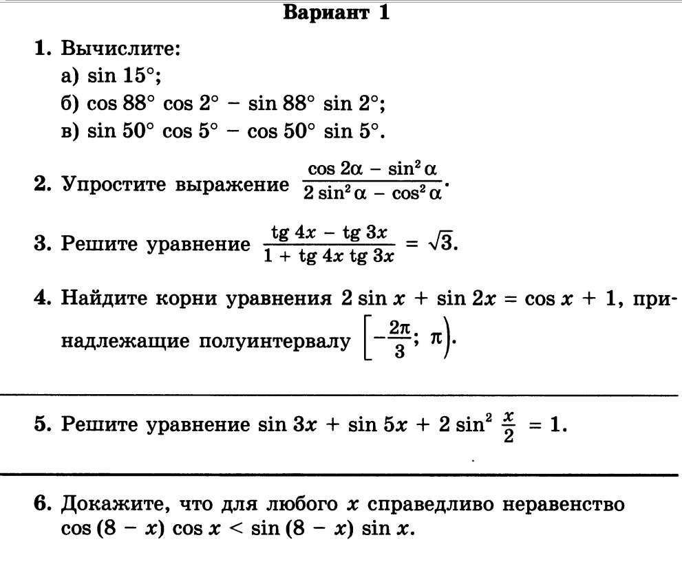
cos(8-x)cosx меньше sin(8-x)sinx докажите что для любого х справедливо это неравенство,если что то не понятно то это задание есть во влажении №6 ПОЖАЛУЙСТА РЕШИТЕ НЕ ПОЛЕНИТЕСЬ РАСПИСАТЬ ОЧЕНЬ НАДО ПОНЯТЬ КАК ДЕЛАТЬ ИЛИ СФОТКАЙТЕ СВОЕ РЕШЕНИЕ И СДЕЛАЙТЕ ВЛОЖЕНИЕ ЕСЛИ ЛЕНЬ ПИСАТЬ СДЕСЬ )

Приложения:

Ответы

Ответ дал: elena20092
0

cos(8 - x) · cosx < sin(8 - x) · sinx

cos(8 - x) · cosx - sin(8 - x) · sinx < 0

cos(8 - x + x) < 0

cos 8 < 0

8 рад ≈ 2,55π - угол во 2-й  четверти, cos 2.55π < 0,

следовательно исходное неравенство верно при любом х

Вас заинтересует