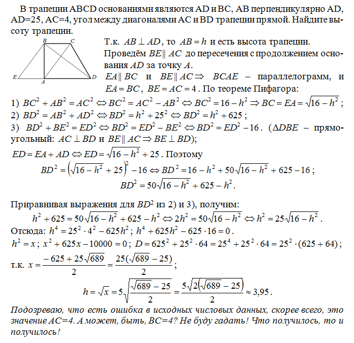
В трапеции ABCD основаниями являются AD и BC, AB перпендикулярно AD, AD=25,AC=4, угол между диагоналями AC и BD трапеции прямой. Найдите высоту трапеции.
Ответы
Ответ дал:
0
Решение в приложении.
Приложения:

Вас заинтересует
2 года назад
2 года назад
7 лет назад
7 лет назад
10 лет назад
10 лет назад
10 лет назад