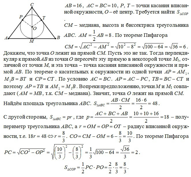
окружность с центром о, вписанная в равнобедренный треугольник, касается боковых сторон АС и ВС в точках Р и Т. найти площадь треугольника СОР, если основание треугольника равно 16, а боковая сторона равна 10 см
Ответы
Ответ дал:
0
Решение в прикреплённом файле.
Приложения:

Вас заинтересует
2 года назад
2 года назад
7 лет назад
7 лет назад
10 лет назад
10 лет назад