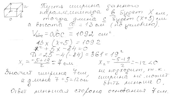
Высота прямоугольного параллелепипеда равна 13 см. Ширина на 5 см меньше длины. Найдите наименьшую из сторон основания, если объем параллелепипеда равен 1092см3. ОТВЕТ:7 см. Просьба написать решение...
Ответы
Ответ дал:
0
наименьшая из сторон основания у меня тоже вышла 7 см
Приложения:

Вас заинтересует
2 года назад
2 года назад
8 лет назад
8 лет назад
10 лет назад
10 лет назад
10 лет назад