• Предмет: Физика
  • Автор: Laria
  • Вопрос задан 11 лет назад

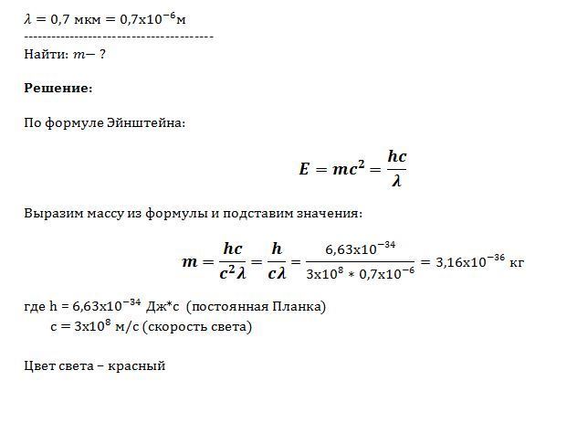
Визначити масу фотона світла, довжина хвилі якого становить 0.7 мкм. Якого кольору це світло?

Ответы

Ответ дал: livres
0

Решение во вложении:

Приложения:
Вас заинтересует