Давным-давно мне задали задачу:
2 в степени Х=4Х и сказали: решишь - поступишь в УПИ (Свердловск)
Я решил (за два дня). Ответов 4.
1. Х=4
2,3,4?
Подсказка: Попробуйте(для начала) понять сколько методов решения уравнений существует. И тогда легко решите.
Ответы
Ответ дал:
0
Сначала определим, сколько действительных корней вообще может иметь данное уравнение. Рассмотрим функцию
Её производная
Найдём её ноли.
;
;
;
;
;
;
;
При
например при
;
При
например при
;
При
функция
;
При
функция
;
При
функция
;
А это значит, что до точки
функция
строго убывает, причём переходя от положительных при
значений к отрицательным, а значит имеет до указанной точки ровно один корень. А далее от точки
функция
строго возрастает, причём переходя от отрицательных значений к положительным при
а значит, имеет после указанной точки ровно ещё один корень.
Таким образом, заданное уравнение имеет РОВНО ДВА действительных корня. Найдём их.
Во-первых, у уравнения есть очевидный корень
заявленный и в приведённом условии. Далее порассуждаем практически:
x=0)
;
x=1)
;
x=2)
;
x=3)
;
x=4)
;
x=5)
;
При
производная
больше производной
, т.е. дальше левая часть уравнения, растёт быстрее, чем правая, а значит, других корней при
быть не может.
При
левая часть уравнения положительна, а правая отрицательна, так что других корней при
быть не может.
Однако, как видно из оценок (x=0) и (x=1) уравнение явно имеет решение на
, так как при сравнении двух непрерывных функций на этом интервале меняется знак.
Предположим, что второе решение рационально. Тогда слева мы будем иметь арифметический корень некоторой степени из двойки, возведённой в некоторую другую несократимую и меньшую степень, т.е. если
где
то:
Это число, очевидно иррационально, что легко доказать от обратного методом Евклида. Однако справа должно быть рациональное число
а значит, мы пришли к противоречию. Таким образом, второе решение иррационально.
Если, тем не менее, такой корень должен быть найден, то нам придётся привлечь некоторые не очень сложные знания из высшей математики, поскольку иначе данная задача не может быть решена.
В высшей математике используется множество дополнительных функций. Одна из них, функция Ламберта
по определению дающая решение, т.е. являющаяся обратной, к функции
Функция вводится аналогично, скажем, функции
являющейся решением уравнения
но в отличие от арктангенса, функция Ламберта используется намного реже в прикладных задачах (в основном в задачах теплопроводности), и поэтому – менее широко известна. Функция вводится на расширенной комплексной плоскости, т.е. алгебраически, а не арифметически, а значит по определению, может быть многозначной, и является таковой при отрицательных значениях аргумента
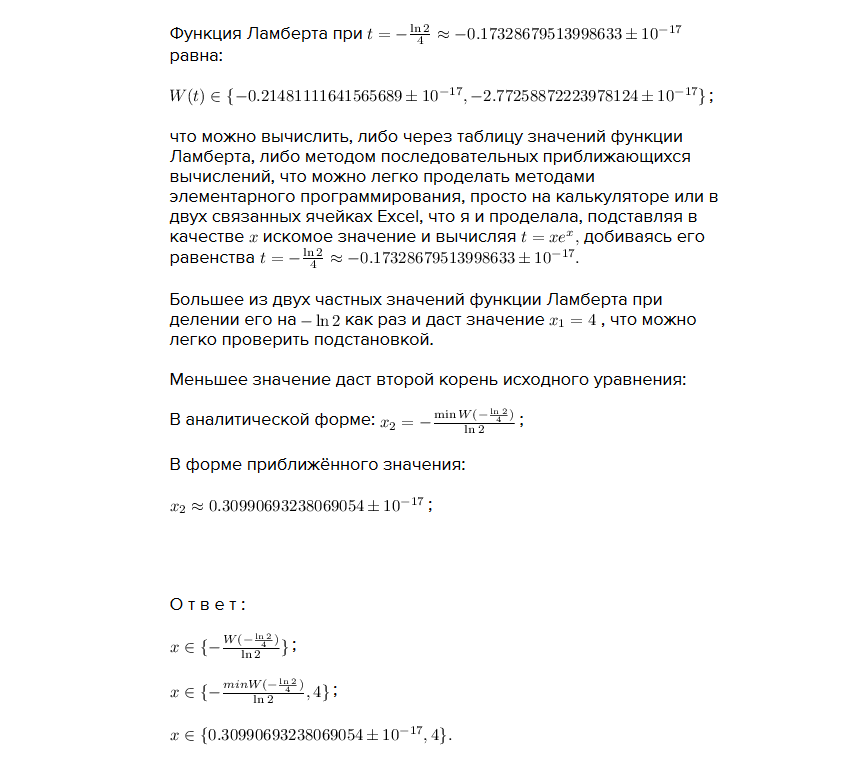
хотя нам достаточно будет знать лишь её действительные значения, которых при отрицательных аргументах всегда два. Вид действительных ветвей функции Ламберта представлен на приложенном изображении.
Преобразуем наше уравнение к функции Ламберта:
;
;
;
;
Обозначим:
тогда:
отсюда через функцию Ламберта:

;
[[[ Продолжение на изображении. Лимит сервиса 5000 символов не позволяет дописать решение. ]]]
При
При
При
При
При
А это значит, что до точки
Таким образом, заданное уравнение имеет РОВНО ДВА действительных корня. Найдём их.
Во-первых, у уравнения есть очевидный корень
x=0)
x=1)
x=2)
x=3)
x=4)
x=5)
При
При
Однако, как видно из оценок (x=0) и (x=1) уравнение явно имеет решение на
Предположим, что второе решение рационально. Тогда слева мы будем иметь арифметический корень некоторой степени из двойки, возведённой в некоторую другую несократимую и меньшую степень, т.е. если
Если, тем не менее, такой корень должен быть найден, то нам придётся привлечь некоторые не очень сложные знания из высшей математики, поскольку иначе данная задача не может быть решена.
В высшей математике используется множество дополнительных функций. Одна из них, функция Ламберта
Преобразуем наше уравнение к функции Ламберта:
Обозначим:
[[[ Продолжение на изображении. Лимит сервиса 5000 символов не позволяет дописать решение. ]]]
Приложения:
Вас заинтересует
2 года назад
8 лет назад
10 лет назад
10 лет назад