• Предмет: Физика
  • Автор: stasik32
  • Вопрос задан 11 лет назад

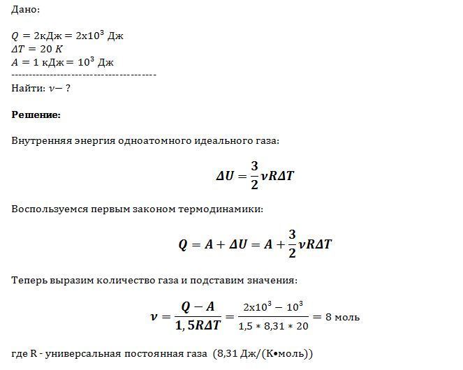
Одноатомный идеальный газ поглощает количество теплоты 2 кДж. при этом температура газа повышается на 20 К. работа совершаемая газом в этом процессе, равна 1 кДж. определите количество газа! Решение плиизз

Ответы

Ответ дал: livres
0

Решение во вложении:

Приложения:
Вас заинтересует