• Предмет: Геометрия
  • Автор: Влад031098
  • Вопрос задан 11 лет назад

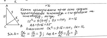
В прямоугольном треуг. катет равен 15 см,а его проекция на гипотенузу - 9 см.Найдите гипотенузу,а так же синус и косинус угла,образованного этим катетом гипотенузой. Заранее спасибо)

Ответы

Ответ дал: 422shabik
0

Вот)

уууууудааччииииии))))))

Приложения:
Вас заинтересует