• Предмет: Алгебра
  • Автор: Kuanaeva
  • Вопрос задан 11 лет назад

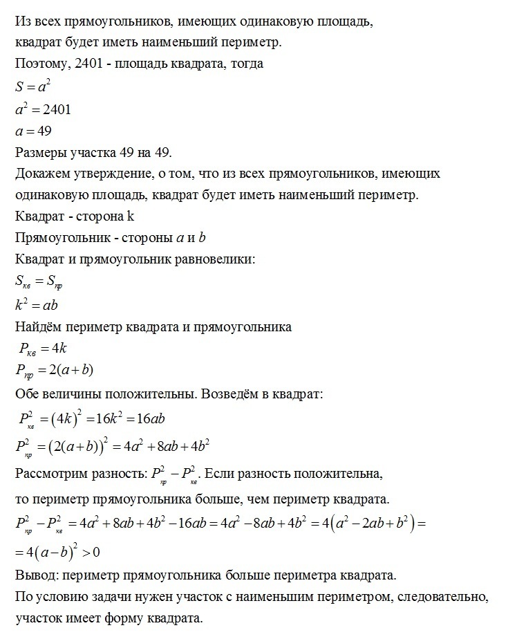
прямоугольный участок площадью 2401 м огораживают забором.какими должны быть размеры участка, чтобы периметр был наименьшим?

Ответы

Ответ дал: tgz
0
Два способа решения. С использованием производной и без. Решение на приложенных изображениях.
Приложения:
Вас заинтересует