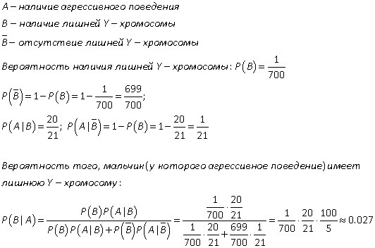
4. Установлено, что в среднем один из 700 детей мужского пола может родиться с лишней Y-хромосомой, и что у таких детей крайне агрессивное поведение встречается в 20 раз чаще. Пусть у мальчика агрессивное поведение. Какова вероятность того, что он имеет лишнюю Y-хромосому?
Ответы
Ответ дал:
0
Решение:.........................
Приложения:

Вас заинтересует
2 года назад
2 года назад
8 лет назад
8 лет назад
10 лет назад
10 лет назад
10 лет назад