• Предмет: Алгебра
  • Автор: Pinaa
  • Вопрос задан 11 лет назад

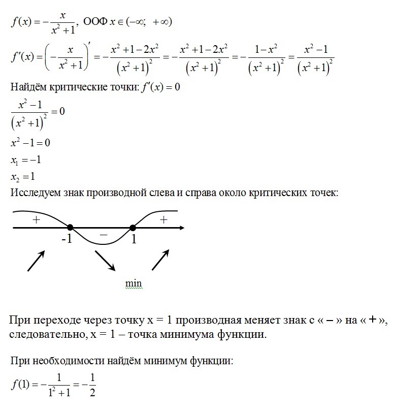
Найдите точку минимума функции y = - x / (x^2 + 1). 
Не могу найти производную. Получается -2x^-1. В общем, хелп! 

Ответы

Ответ дал: tgz
0
Решение на изображении
Приложения:
Вас заинтересует