Ответы
Ответ дал:
0
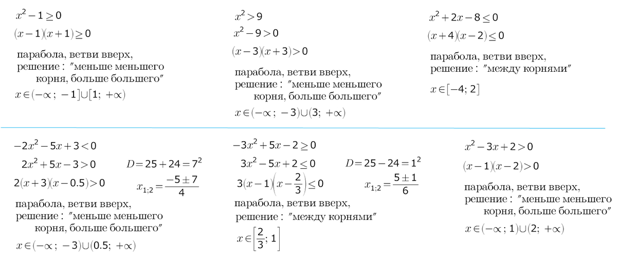
решение квадратного неравенства зависит от знака неравенства...
---если знак неравенства "больше", или "больше или равно", то
решение будет состоять из двух промежутков:
"меньше меньшего корня и больше большего корня"
---если знак неравенства "меньше", или "меньше или равно", то
решение будет: "между корнями"
осталось найти корни квадратного трехчлена)))
---если знак неравенства "больше", или "больше или равно", то
решение будет состоять из двух промежутков:
"меньше меньшего корня и больше большего корня"
---если знак неравенства "меньше", или "меньше или равно", то
решение будет: "между корнями"
осталось найти корни квадратного трехчлена)))
Приложения:

Вас заинтересует
2 года назад
2 года назад
7 лет назад
7 лет назад
10 лет назад
10 лет назад