1) Запишите уравнение прямой, если известен её угловой коэффициент и точка, в которой прямая пересекает ось y. а) R=25, A( 0; 0:) б) R=0, A(0; -4;) 2) Определите, пересекаются ли данные прямые; если пересекаются, то постройте эти координаты точки пересечения; проверьте результат, подставив найденные координаты в уравнение а) y=-12x+3 и y=x-3; б) y=13x+1 и y=-13+3. 3) Определите, параллельны или пересекаются прямые: 6x+2y=3 и 3x+y=1.
Ответы
1) Запишите уравнение прямой, если известен её угловой коэффициент и точка, в которой прямая пересекает ось y. а) R=25, A( 0; 0:) б) R=0, A(0; -4;)
формула линейного уравнения
y=Rx +b - пусть будет не k
прямая пересекает ось y. - значит x=0 ; b= y
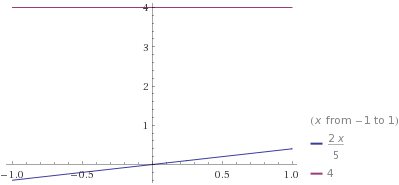
а) R=25, A( 0; 0:)
здесь b = 0
уравнение прямой y = 2/5x +0 ; y=2/5x
прямая проходит через центр координат
б) R=0, A(0; -4;)
здесь b = 4
уравнение прямой y = 0* x +4 ; y= 4
прямая параллельна оси ОХ , проходит через у=4
2) Определите, пересекаются ли данные прямые; если пересекаются, то постройте эти координаты точки пересечения; проверьте результат, подставив найденные координаты в уравнение
формула линейного уравнения
y=kx +b
если уловой коэффициент k будет иметь одинаковое значение, значит параллельны
а)
y=-12x+3 k=-1/2
и
y=x-3; k=1
пересекаются
найдем точку пересечения
-12x+3 = x-3
3/2 x = 6
x= 4 ; y = x-3 =4-3=1
(4; 1)
проверка
1=-12*4+3
1=1 - тождество
и
1=4-3;
1=1 - тождество
б)
y=13x+1 k=1/3
и
y=-13+3 k=-1/3
пересекаются
найдем точку пересечения
1/3x +1 = -1/3x +3
2/3x = 2
x= 3 ; y =1/3*3 +1 = 2
(3; 2)
проверка
2=13*3+1
2=2 - тождество
2=-13*3+3
2 =2 - тождество
3) Определите, параллельны или пересекаются прямые: 6x+2y=3 и 3x+y=1.
приведем к виду
y=kx +b
если уловой коэффициент k будет иметь одинаковое значение, значит параллельны
6x+2y= 3 ; y=(3-6x)/2 =-3x +1,5 ; k =-3
3x+y=1 ; y=-3x ; k=-3
прямые параллельны




1) Уравнение прямой которая проходит через заданую точку и имеет заданый угловой коэффициент
а)
б)
2) а) Угловые коэффициенты разные значит прямые пересекаются
б) Угловые коэффициенты разные значит прямые пересекаются
3)
Угловые коэффициенты равны значит прямые параллельны



