Ответы
Ответ дал:
0
1)


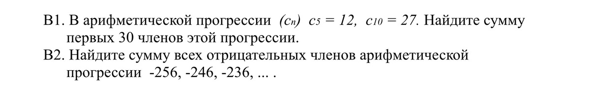
Так как нам требуется узнать сумму первых 30 членов, нам нужно узнать 1 член, а что бы узнать первый член, нужно знать разность между членами прогрессии.
Во первых узнаем разность между 10 и 5 членами.

Мы узнали разность между членами, которые отдалены друг от друга на 5 членов.
А значит, поделим данную разность на 5.
Получим 3.
Это и есть та самая разность между членами.(можешь даже проверить)
Находим 1 член с помощью 5 члена:
- где d разность между членами, а n это номер члена.



Теперь найдем сумму первых 30 членов:

2)
Дано:
- первый член.
Находим разность:

Нам нужно найти сумму всех отрицательных членов этой прогрессии.
Найдем формулу общего члена:



Найдем число отрицательных членов:



То есть последний член 26.
Отсюда следует следующая сумма:

Так как нам требуется узнать сумму первых 30 членов, нам нужно узнать 1 член, а что бы узнать первый член, нужно знать разность между членами прогрессии.
Во первых узнаем разность между 10 и 5 членами.
Мы узнали разность между членами, которые отдалены друг от друга на 5 членов.
А значит, поделим данную разность на 5.
Получим 3.
Это и есть та самая разность между членами.(можешь даже проверить)
Находим 1 член с помощью 5 члена:
Теперь найдем сумму первых 30 членов:
2)
Дано:
Находим разность:
Нам нужно найти сумму всех отрицательных членов этой прогрессии.
Найдем формулу общего члена:
Найдем число отрицательных членов:
То есть последний член 26.
Отсюда следует следующая сумма:
Вас заинтересует
2 года назад
8 лет назад
10 лет назад
10 лет назад
10 лет назад