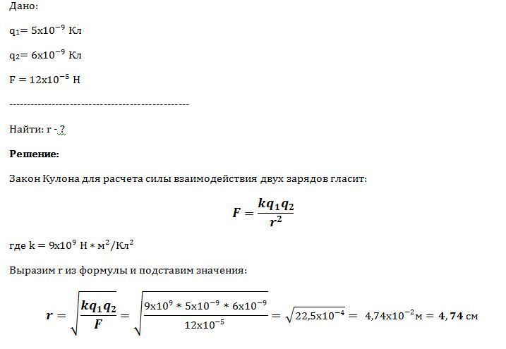
на каком расстоянии надо расположить два заряда g1=5*10^-9 Кл, g2=6*10^-9 Кл чтобы они отталкивались друг от друга с силой 12*10^-5
Ответы
Ответ дал:
0
Ответ с решением во вложении:
Приложения:

Вас заинтересует
2 года назад
2 года назад
8 лет назад
8 лет назад
10 лет назад
10 лет назад