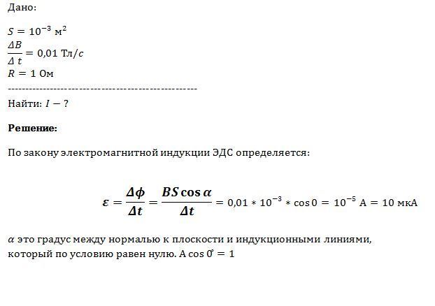
В однородном магнитном поле находится плоский виток площадью 0,001 м2, расположенный перпендикулярно линиям поля. Чему будет равна сила тока (в мкА) в витке, если индукция поля будет убывать с постоянной скоростью 0,01 Тл/с? Сопротивление витка 1 Ом.
Ответы
Ответ дал:
0
Решение во вложении:
Приложения:

Вас заинтересует
2 года назад
2 года назад
8 лет назад
8 лет назад
10 лет назад
10 лет назад
10 лет назад