Ответы
Ответ дал:
0
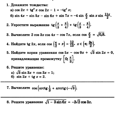
1.
а)

Что и требовалось доказать.
б)

Что и требовалось доказать.
2.


3.
2cos3x cos4x - cos7x=2cos3x cos4x - cos(3x+4x)=
=2cos3x cos4x -(cos3x cos4x - sin3x sin4x)=
=2cos3x cos4x - cos3x cos4x + sin3x sin4x =
= cos3x cos4x + sin3x sin4x= cos(3x-4x)=cos(-x)=cosx=
=cos(2*(x/2))=cos²(x/2)-sin²(x/2)=cos²(x/2)-(1-cos²(x/2))=
=cos²(x/2)-1+cos²(x/2)=2cos²(x/2)-1
2*(√0.8)² -1= 2*0.8 -1= 1.6-1=0.6
4.
Угол х находится в 3-ей четверти.
Знак в 3-ей четверти sinx - "-"; cosx - "-"; tgx - "+".
cos(π/2+x)= -sinx
-sinx = 12/13
sinx= - 12/13


а)
Что и требовалось доказать.
б)
Что и требовалось доказать.
2.
3.
2cos3x cos4x - cos7x=2cos3x cos4x - cos(3x+4x)=
=2cos3x cos4x -(cos3x cos4x - sin3x sin4x)=
=2cos3x cos4x - cos3x cos4x + sin3x sin4x =
= cos3x cos4x + sin3x sin4x= cos(3x-4x)=cos(-x)=cosx=
=cos(2*(x/2))=cos²(x/2)-sin²(x/2)=cos²(x/2)-(1-cos²(x/2))=
=cos²(x/2)-1+cos²(x/2)=2cos²(x/2)-1
2*(√0.8)² -1= 2*0.8 -1= 1.6-1=0.6
4.
Угол х находится в 3-ей четверти.
Знак в 3-ей четверти sinx - "-"; cosx - "-"; tgx - "+".
cos(π/2+x)= -sinx
-sinx = 12/13
sinx= - 12/13
Вас заинтересует
2 года назад
2 года назад
8 лет назад
10 лет назад
10 лет назад