Ответы
Ответ дал:
0
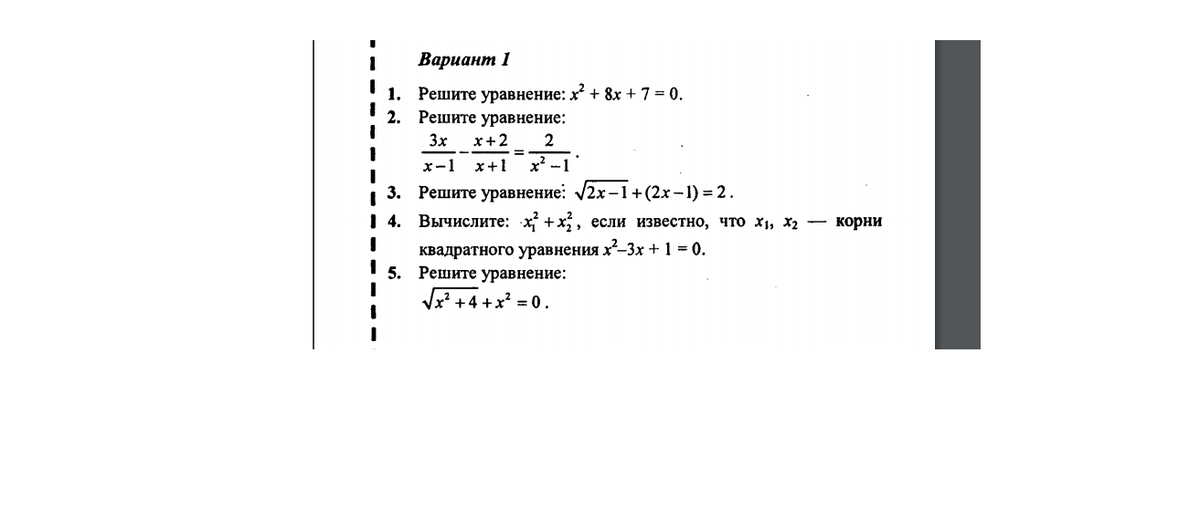
1)х^2+8x+7=0
D=b^2-4ac= 64-28=корень квадратный из 36=6
х1 и 2
-b+-D/2a
x1=-8-6/2=-7
x2=-8+6/2=-1
5)√x^2+4+x^2=0
возведём обе часть в квадрат
x^2+4+x^4=0
Пусть х^2 равно t
t+4+t^2=0
t^2+t+4=0
D=1-4*4=-15 корней нет
4)x^2-3x+1=0
D=b^2-4ac=9-4*1=корень из 5
x1=3+корень из 5/2
х2=3-корень из 5/2
Теперь их надо возвести в квадрат и сложить по формуле
получится после возведения в квадрат
(9+5/4)+(9-5/4)=9/2=4,5
D=b^2-4ac= 64-28=корень квадратный из 36=6
х1 и 2
-b+-D/2a
x1=-8-6/2=-7
x2=-8+6/2=-1
5)√x^2+4+x^2=0
возведём обе часть в квадрат
x^2+4+x^4=0
Пусть х^2 равно t
t+4+t^2=0
t^2+t+4=0
D=1-4*4=-15 корней нет
4)x^2-3x+1=0
D=b^2-4ac=9-4*1=корень из 5
x1=3+корень из 5/2
х2=3-корень из 5/2
Теперь их надо возвести в квадрат и сложить по формуле
получится после возведения в квадрат
(9+5/4)+(9-5/4)=9/2=4,5
Ответ дал:
0
Нет я не гений)))) задание легкие для меня, вырастешь поймёшь))
Ответ дал:
0
Ну надеюсь
Ответ дал:
0
удачи тебе)
Ответ дал:
0
спасибо
Ответ дал:
0
)))))
Вас заинтересует
3 года назад
3 года назад
8 лет назад
8 лет назад
10 лет назад
10 лет назад
11 лет назад